
资料来源:网络(如有侵权请联系作者删除)
获取方式:PDF完整版文末扫码获取
更多资料:2023年行业资料包

1
文章摘要
26H2 别样消费长牛有望开启,四大主线有望领航。历史周期看 A 股呈现 3-4 年周期性波动规律,科技、周期+消费、制造顺次轮动;2025 年 7 月开启的“反内卷”改革恰如 2015 年 10 月开启的“供给侧”改革,时代背景与传导时间虽有不同,但传导路径有望相似,26H1 先周期成长行情,26H2 后消费顺次接力。对比当前与 2016 年的差异:(1)科技周期位置不同:AI+消费机遇;(2)城镇化率位置不同:品牌出海机遇;(3)人均 GDP 位置不同:情绪价值机遇;(4)人口结构位置不同:银发消费机遇。
2
文章内容







文章篇幅有限,仅为部分预览
回复暗号:耐用消费产业行业研究:26H2别样消费长牛有望开启,四大新消费主线领航-260111-国金证券-32页


*免责声明:以上报告均为本公众号通过公开、合法渠道获得,报告版权归原撰写/发布机构所有,如涉侵权,请联系删除;本号报告为推荐阅读,仅供参考学习,不构成投资建议。
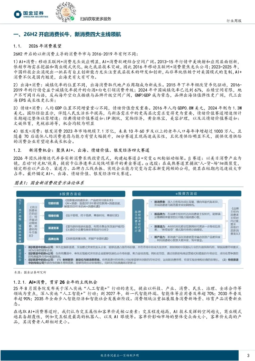
往期推荐










