
来源:克而瑞·决策专家「顾一宁」数据分析生成
深度智联的数字员工-克而瑞·决策专家「顾一宁」融合20年地产行业经验,成为您团队中最可靠的AI决策伙伴。本文由深度智联分析师贡显扬,通过人机协作综合使用克而瑞·决策专家AI任务、AI问知和数据分析(https://dichanai.com) 功能,来对国家好房子政策及房企实践进行多维度的深入分析,同时还有播客解读!来感受下产品的细节。

2025年《政府工作报告》首次将“好房子”纳入国家政策纲领,标志着"好房子"战略正式上升为国家战略核心议题。2026年3月,《政府工作报告》重申将继续改善住房供给,有序推动安全、舒适、绿色、智慧的“好房子”建设。为构建房地产发展新模式、提升住房品质提供坚实支撑。
AI任务过程和内容:


图:AI任务过程截图1

图:AI任务过程截图2
本案例生成链接:
https://agentic.dichanai.com/share/?chat_id=b7bfb18c-28df-4bb6-acd5-c49aa7eccf2b
AI问知过程和内容:


本案例生成链接:
https://juece.dichanai.com/ask/share?shareId=muzNH8n6
生成结果
我国房地产行业正经历从"增量扩张"向"提质增效"的历史性转型。城镇化进程放缓、人口结构变化及金融监管趋严,使得依赖土地红利和高杠杆的粗放发展模式难以为继。住房需求已完成从"解决短缺"向"追求品质"的根本性跃迁,消费者对安全性能、空间尺度、绿色技术和智慧服务的诉求日益刚性化,行业亟需突破传统开发模式桎梏,将发展重心从规模增长转向品质提升。
在此背景下,2025年《政府工作报告》首次提出"好房子"概念,标志着房地产行业正式迈入高质量发展新阶段,推动住房保障理念从"住有所居"向"住有宜居"的历史性跨越。2025年5月《住宅项目规范》正式施行,标志着政策从理念倡导转化为可执行的技术框架。2026年3月,政府工作报告重申将继续改善住房供给,有序推动安全、舒适、绿色、智慧的“好房子”建设,实施房屋品质提升工程和物业服务质量提升行动。

行业转型压力
催生"好房子"政策战略升级
1
市场供需关系的根本性转变驱动政策出台
中国房地产市场正经历从规模扩张向质量提升的历史性转变,这一转型由宏观经济环境演变与行业内在矛盾共同驱动。过去十余年,住房市场供需关系完成了从"有没有"到"好不好"的根本性跃迁,背后是经济增长模式调整、居民消费升级及行业结构性矛盾的深度耦合。
传统依赖土地储备与开发规模的"规模优先"模式,在市场供需结构性转变、人口老龄化加剧及政策监管持续收紧的多重压力下难以为继。以量取胜的粗放式发展不仅推高库存积压风险,更无法满足居民日益升级的居住诉求——消费者对住房的选择标准已从单纯关注面积与价格,全面转向对安全性、舒适度、绿色环保及智能化体验的综合评估。
2
行业转型的必然逻辑:品质竞争取代规模扩张
当市场总量扩张空间收窄,企业无法通过简单复制开发模式维持利润,必须转向差异化竞争。尤其在居民改善需求集中释放背景下,消费者对安全性能、空间尺度、绿色技术和智慧服务的诉求日益刚性化。需求升级倒逼供给侧改革,使品质竞争成为存续发展的核心路径。转型在政策层面获得明确指引——住建部将"好房子"建设纳入高质量发展主线,推动资源从新增开发向存量品质提升配置。
"好房子"理念正驱动房地产行业实现从规模竞争向质量竞争的根本性转向,这一变革既是市场需求内生演化的必然结果,也是政策体系引导下的结构性调整。随着《住宅项目规范》实施,住房建设正式跨入品质时代,新标准在安全、舒适、绿色、智慧四大维度确立系统性要求,引发市场偏好分化:具备高得房率、优化户型设计及完善配套设施的产品展现出显著竞争优势,销售去化效率持续高于行业均值。
政策通过创新优化计容规则等机制,有效引导房企将资源配置重心从规模扩张转向品质提升,推动头部企业加速构建以产品力为核心的竞争壁垒,逐步形成"好产品-好销售-好投资"的良性正循环。房地产企业唯有锚定"好房子"作为穿越周期的战略支点,方能在品质竞争的新赛道中获取可持续发展空间。

3
从行业倡议到国家战略的政策演进轨迹
国家"好房子"政策以化解房地产行业转型压力、响应居民居住需求升级为根本动因,系统推进从行业自发探索到国家战略部署的演进进程。

2024年2月:中国工程建设标准化协会发布《好住房评价标准》,以"宜居、低碳、智慧、安全、和美"为原则确立技术框架。该标准作为行业自律性文件,标志着政策从理论探讨进入实践准备阶段,为后续国家政策提供技术参照,推动行业关注点从数量保障转向质量提升。
2024年6月:住房城乡建设部启动"好房子"引导性政策,发布住宅项目规范,确立绿色、低碳、智能、安全的"四好"闭环目标,着力破解低碳节能建筑成本高、补贴差异大等行业痛点。该阶段政策推动各地探索标准与支持体系,引导房地产企业建立多维度开发价值体系,促进行业从"有没有"向"好不好"转型。
2024年9月:住建部标准定额司深化标准引领作用,强调完善住宅标准体系,加快编制规范并鼓励社会团体制定更高标准。此阶段政策重点利好现房销售、房屋体检、房屋养老金及保险制度,促进存量房运维更新,带动物业服务、电梯维保及家装家居协同发展,初步构建居住品质提升的产业链生态。
2025年3月:《政府工作报告》首次将"建设安全、舒适、绿色、智慧的好房子"纳入国家政策纲领,标志着"好房子"战略正式上升为国家战略核心议题。这一部署重新校准了房地产行业的发展航向,终结了长期依赖规模扩张的粗放逻辑,确立了"安全、舒适、绿色、智慧"四大核心标准作为行业新基准。
2025年5月:新版《住宅项目规范》(GB 55038-2025)正式施行,成为首部强制性国家标准。该规围绕安全、舒适、绿色、智慧四大维度设定38项量化指标,包括住宅层高不低于3米、起居室净高不低于2.6米、四层及以上住宅必配电梯等硬性要求,将抽象理念转化为可操作的技术体系。
2025年6月:国务院常务会议部署将"好房子"纳入城市更新机制,在规划、土地、财政、金融等领域提供系统性支持,打通新建住宅品质提升与存量改造的衔接通道,激活内需潜力。
2025年7月:住房和城乡建设部发布《"好房子"建设经验做法(第一批)》,系统总结六大领域实践经验,通过多地试点案例推广,加速"好房子、好小区、好社区、好城区"的"四好"全域生态构建。
2026年1月:住房城乡建设部发布关于提升住房品质的意见,提出主要目标:到2030年,房屋品质提升工程取得显著进展,住房标准、设计、材料、建造、运维水平大幅提升,保障性住房率先建成“好房子”,商品住房更好满足刚性和改善性需求,老房子改造为“好房子”取得明显进展,形成有效支撑住房品质提升的政策体系、标准体系、技术体系和产业体系。
2026年3月:《政府工作报告》重申将继续改善住房供给,有序推动安全、舒适、绿色、智慧的“好房子”建设,实施房屋品质提升工程和物业服务质量提升行动。
"好房子"的系统价值体系与实施路径
1
安全、舒适、绿色、智慧的四维价值体系
"安全、舒适、绿色、智慧"四大核心标准构成了"好房子"的定义基石,标志着国家住宅品质提升的战略导向。2025年3月,该概念被历史性地写入政府工作报告;同年5月,《住宅项目规范》正式施行,从制度层面细化具体要求,形成覆盖全国的强制性技术框架。2026年3月,政府工作报告重申将继续改善住房供给,有序推动安全、舒适、绿色、智慧的“好房子”建设。这一标准体系并非临时性举措,而是政策层面对住宅供给端的长期锚定——官方明确指出,"后续住宅项目规范设计方面会持续发力",彰显其作为行业转型核心驱动力的权威定位。

安全维度:筑牢居住安全防护屏障
住宅项目须全面保障结构安全、灾害防御及材料可靠性,重点强化抗震、防火、防水等基础防护能力,实施全生命周期风险管控,杜绝因设计或施工缺陷引发的安全隐患,确保居民生命财产安全与长期居住稳定性。
规范构建"六不、六防"刚性约束规范以强制性条款确立住宅本质安全标准,消除结构性风险隐患:"六不"体系保障基础安全(住宅不倒塌、不渗漏、不裂缝、不倾斜、不短寿、不污染);"六防"体系强化灾害应对(防火、防震、防洪、防雷、防爆、防盗)。
舒适维度:优化空间体验与人性化设计
聚焦空间尺度合理性、环境舒适度(采光、噪音控制)及设施便利性,平衡功能与美学需求,避免过度压缩居住空间,旨在提升日常生活便捷性与幸福感。
规范硬性指标提升居住品质以人体工学为核心设定不可妥协的舒适基准:新建住宅整体层高≥3米,起居室净高≥2.6米,卧室净高≥2.2米;4层及以上住宅强制配置电梯,候梯厅深度≥1.8米。这些指标直面传统住宅压抑感、无障碍通行不足等痛点,重新定义居住舒适度标准。
绿色维度:践行资源节约与可持续发展
强调节能降耗、材料循环利用及生态保护,实现住宅全生命周期碳排放可控,核心目标是达成低能耗运行与健康室内环境,积极响应国家双碳战略。
全周期资源高效利用建立覆盖建材生产到建筑拆除的生命周期评价体系:建筑综合节能率提升,可再生能源应用比例≥12%,绿色建材使用率≥70%。这些指标推动住宅从能源消耗大户转变为绿色低碳单元。
智慧维度:推动智能技术赋能服务升级
通过数字化技术集成提升住宅功能性与服务效率,涵盖智能安防、能源管理及社区服务互联,确保系统兼容性与数据安全,核心在于以用户需求为导向实现"隐形智能",避免技术堆砌。
技术融合提升服务效能通过数字化基础设施重构居住体验边界:覆盖社区级智能安防系统、光纤入户率、智能家居系统标配、新能源车充电桩配置比例等。这些要求将住宅从单纯居住空间升级为智慧生活平台。
2
政策体系的立体化实施逻辑与价值导向
"好房子"政策作为2024年行业倡议、2025年写入政府工作报告并实施《住宅项目规范》的国家战略,构建了从土地资源配置到居住体验提升的系统性逻辑框架。构建了一个严密的逻辑体系,其价值导向贯穿于从土地资源优化配置到居住体验提升的全过程:
全周期管控逻辑:从建设端到全生命周期的管理机制
管控逻辑从单一"建设端"向"规划-建设-运营"全周期延伸。这一转变以安全、舒适、绿色、智慧"四好"标准为核心。推动全国30余省市出台差异化地方细则,将政策目标深度融入项目全链条:规划阶段聚焦资源前瞻性配置,建设阶段强化质量全流程管控,运营阶段提升服务可持续效能。通过全周期协同,政策有效驱动行业从规模竞争转向品质竞争,形成"好产品-好销售-好投资"正向循环,并促使房企角色由"空间提供商"升级为"技术解决方案服务商"。
全链条品质管控:打通土地供应到建筑落地的关键环节
政策通过土地供应端的精准调控与结构性改革,确保优质资源向高品质住宅项目倾斜。通过明确规定符合"好房子"标准的项目优先获得土地指标,重点保障教育、医疗等配套设施完善的优质地块入市。确保开发源头的资源高效利用,继而延伸至开发过程的品质管控。同时,探索多元化的存量闲置土地盘活路径,提升土地资源利用效率。
社区生态延伸:构建"四好"人居环境升级新范式
政策逻辑实现了从单体住宅到整体人居环境的跃升。住房城乡建设部总结推广的"好房子、好小区、好社区、好城区"路径,新建住宅层高及日照标准成为基础,同时配套完善公共服务设施并与老旧小区改造同步推进。这种延伸超越传统住房建设范畴,将绿色节能、智慧社区与城市更新有机融合,使居住单元融入可持续的城市生态系统。
多部门协同:打造跨领域政策支持新格局
中央层面高度重视"好房子"政策的系统性实施,中央统筹预期引导与资源整合。中央财办前瞻性地提出"好房子总体不愁卖"的市场预期判断,有效稳定了行业信心。地方创新多部门协同模式覆盖规划审批、资金支持及产业链升级,有效化解高周转遗留风险,为品质开发提供制度保障。
房企"好房子"战略转型的实践路径与成效
国家"好房子"政策自2024年行业倡议启动,2025年正式写入政府工作报告并以《住宅项目规范》作为强制性国家标准实施,系统构建了安全、舒适、绿色、智慧"四维核心价值体系"。该体系从基础保障、生活体验、生态责任与技术创新四个维度重构住宅品质标准,推动行业从规模竞争向品质竞争转型。全国30余省市据此出台差异化地方细则,头部房企加速战略转型,共同驱动"好产品-好销售-好投资"正向循环的形成。
1
行业转型的整体态势:从"空间提供商"到"生活服务商"
在政策引导与市场需求的双重驱动下,房地产行业正加速完成从传统"空间提供商"向"技术解决方案服务商"及"生活服务商"的战略转型。这一转变由行业转型压力、居民需求升级与国家战略导向深度协同推动,促使企业彻底摒弃规模扩张导向,全面转向以品质为核心的价值创造新范式。
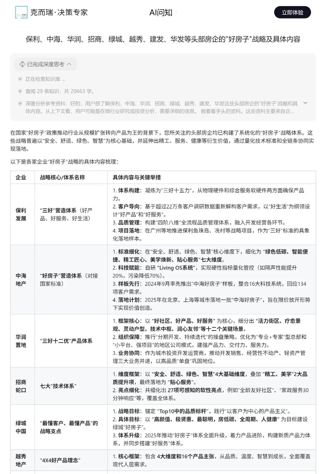
目前,头部房企已成为"好房子"建设的核心主体。保利、中海、华润、招商、绿城、越秀、建发、华发等头部房企纷纷发布"好房子"标准体系。当前房企实践路径集中体现为以下三大核心方向:(1)产品力提升:重点优化高得房率设计、智慧家居集成及量化性能指标。(2)服务链延伸:突破传统开发环节边界,构建覆盖健康管理、社区运营等场景的生活服务生态。(3)全周期管理:以"全生命周期超前服务"理念覆盖设计、建造到后期运维的全过程,确保住房品质均好性与可持续发展。
2
头部房企差异化战略实践
保利发展:"三好十五力"与"悦+"全周期服务体系
保利发展围绕"好产品、好服务、好社区"三大核心构建"三好十五力"战略体系,将产品设计、工程品质等十五项能力指标转化为标准化、可量化的品质管控框架。落地过程中,通过BIM技术实现产品精准建模与虚拟验房,优化精装交付标准并融入健康住宅元素,同时延伸服务至社区文化活动与邻里社交平台,建立全周期客户互动机制。
围绕"安全、绿色、智能、舒适"四大维度,构建"悦+"全周期服务体系,将"好房子"标准贯穿产品全生命周期。其战略框架包含三个层次:产品端推出"新一代好房子"标准,重点优化户型空间利用效率;技术端深度融合BIM技术和AI算法;服务端延伸至交付后的全周期管理,开发"悦+"智慧社区平台,集成报修、缴费、社区活动等功能。
中海地产:Living OS系统重构智居空间生态
中海地产推出Living OS智慧生活操作系统,整合智能硬件、社区服务与数据中台,构建"空间+服务+生态"三位一体战略,聚焦居住体验的实时优化与个性化响应。Living OS智居空间操作系统作为一套以数字化技术为核心的住宅品质管控平台,有效将"好房子"理念转化为可量化、可追溯的标准化参数体系。整合16大产品系统精准响应24项客户期待,核心覆盖安全防护、舒适体验、绿色低碳、智慧服务及社区环境五大领域。配套发布的《中海好房子企业标准》针对性解决隔音、排水及空气质量等居住痛点。
华润置地:"三好十二优"体系拓展价值维度
华润置地立足行业转型需求,系统构建"三好十二优"产品体系,紧扣"全龄社区"与"全场景服务"双核理念,通过标准化参数管控实现居住品质均好性与全生命周期覆盖。"三好"定义为 "好社区、好产品、好服务"。"十二优"明确细分为十二个关键场景,承载健康、智慧、安全、绿色、全龄等八大价值。包括通行系统、活力街区、尊享会所、标签立面、灵动户型、润心友邻等,覆盖从开发设计、工程建设到物业服务全流程,实现产品与服务的全面提升。锚定住房安全、舒适、绿色、智慧的基础维度,确保婴幼儿至长者的需求精准响应。
招商蛇口:七大维度重塑品质住宅典范
招商蛇口推出“招商好房子”技术体系,以“此心安处是吾家”为核心理念,构建了“智慧恒久的品质之家、自然和谐的美学之家、友邻相伴的长情之家”三大价值主张。围绕“安居无忧、舒适健康、绿色低碳、智能便捷、精工匠心、美学焕新、贴心服务”七大维度,构建新一代品质住宅范式。
招商蛇口对“好房子”的定义不仅是精工筑造的物理空间,更是承载人情温度、亲情纽带与心情疗愈的情感场域。为此,招商蛇口还打造了“深度睡眠系统、幸福厨房、全能阳台、环保魔方、机器人服务”等特色IP,持续构建更美好舒适的生活方式。这种对居住本质的深刻理解,构成了“招商好房子”的精神内核,也为行业如何响应政策要求、创造真正意义上的“好房子”提供了思路。
绿城中国:发布行业首个"好房子"企业标准
绿城早在2023年就提出建设"绿城好房子体系",发布行业首个"好房子"企业标准,系统性推动住宅建设向绿色低碳与智能科技融合升级。该标准以可验证的量化指标替代传统模糊要求,填补了行业技术规范空白,有效驱动企业角色转型。在2025版标准中,条款更新率高达37%,新增38项技术规范,最终形成270条核心准则——其中90%的条款仍严于国标。绿城以六个关键词定义“好房子”:高颜值、极贤惠、最聪明、房低碳、全周期、人健康。
越秀地产:4×4好产品理念与"4+X"产品体系
越秀地产以“4X4好产品理念”为核心框架,提炼出 “品质、温度、智慧、成长”4 大关键词和 16 个产品主张,构成核心支撑,全面覆盖现代人居需求。同时,越秀产品系全面升级形成“4+X”体系,即 “樾、和樾、天、星汇、人文、先锋” 六大产品系。其中,“樾” 系定位高端改善产品线,“和樾” 系主攻生态宜居产品线,“天” 系专注城市更新赛道,“星汇” 系瞄准青年品质住宅市场。
建发房产:"新中式"品质人居地域化实践
建发房产立足"新中式"产品基因,构建"好房子"专属标准体系。以一个文化理念、六个价值维度、构建出完整闭环的"好房子体系"。该体系既承续传统营造智慧,又融汇现代科技精华,通过五大核心策略与千余项技术标准,将抽象理念转化为可感知、可体验的生活场景。将"舒适好设计、绿色好材料、安全好建造、智慧好配套、宜居好服务"五大核心策略作为践行好房子标准的行动纲领。同时,溯源历史,从儒门礼序、盛唐气象、宋韵雅趣与海派风情中汲取灵感,凝练成独有的匠造理念与四大产品系列「锦、秀、华、章」,以此回应不同客群对文化身份与品质生活的双重期待。
华发股份:"四化十五优"产品体系整合智能科技应用
华发推出“科技+好房子产品体系技术标准”,建立“四化十五优”框架。该体系以数字化、智慧化、绿色化、产业化为技术基因,从安全、舒适、绿色、智慧四大价值维度出发,系统梳理出十五类优标准,覆盖数字智慧社区、智能家居系统、超高实得率设计、低碳技术应用、社区嵌入式养老、无人机配送等关键内容,并细化落实为730项技术要点,实现“好房子”可定义、可落地、可感知。
政策成效评估与未来发展方向
1
政策实施取得的阶段性成果
行业转型共识全面确立
"好房子"成为房地产高质量发展的核心理念。2025年《政府工作报告》首次将其写入政策框架,住建部发布《住宅项目规范》将要求转化为强制性国家标准。2026年《政府工作报告》重申继续有序推动安全、舒适、绿色、智慧的“好房子”建设。全国各省市迅速响应,围绕"安全、舒适、绿色、智慧"制定地方标准,标志着行业从"有得住"向"住得好"的转型共识深度融入发展逻辑。行业对高质量转型的认同度实现质的飞跃,标志着从规模扩张惯性向品质竞争新范式的共识全面确立。
"好房子"纳入房企核心战略框架
多数规模房企已将"好房子"政策纳入核心战略框架,头部房企创新实践有效引领行业整体进步。保利发展围绕"好产品、好服务、好社区"三大核心构建"三好十五力"战略体系;中海地产应用自研"Living OS系统";华润置地立足行业转型需求,系统构建"三好十二优"产品体系;招商蛇口以“此心安处是吾家”为核心理念,推出“招商好房子”技术体系;越秀以“4X4好产品理念”为核心框架,产品系全面升级形成 “4+X” 体系。行业统计显示,超50%的房地产企业已将"好房子"纳入核心产品战略,推动行业摆脱高周转模式,形成以参数管控为核心的品质驱动新生态。
2
未来发展趋势
推动智能建造与绿色技术全域渗透
BIM技术、装配式建筑、全屋智能系统应用率提升。未来技术渗透将从头部房企试点向全行业扩散:BIM技术与AI算法深度融入设计-施工-运维全链条;绿色建材应用结合碳足迹追踪,协同城市更新中的老旧小区改造,实现新建住宅零能耗目标与既有建筑绿色化改造双轨并进。2025年住建部推广的智能建造试点将规模化普及,促进行业技术应用从示范走向常态。技术普及将覆盖城乡全域,形成标准化智能施工流程。
完善制度降低中小房企转型门槛
"好房子"开发目标,叠加智能系统集成与适老化改造的额外投入,推高房企综合开发建设成本。在市场调整持续,房企利润空间持续收窄的行业背景下,中小房企因融资渠道受限、资金链承压,难以同步满足品质升级要求与盈利目标。凸显"保品质"与"保生存"的尖锐矛盾,形成"品质-生存"两难困境。未来应进一步完善制度,落实"人房地钱"要素联动机制,通过专项信贷支持、区域性建材集采平台推广及房票安置政策深化,降低资金与采购门槛。
深化居住服务场景化,重构全龄友好社区生态
聚焦智慧物业系统全覆盖、老年康养社区标准化及儿童成长友好空间设计,构建垂直化服务生态。提升全龄友好型项目服务溢价率,进一步验证场景化服务对居住品质的增值效应。物业服务正从基础维修向全周期生活服务延伸,未来将结合5G与大数据,进一步细分老年康养、儿童成长、应急响应等垂直领域,通过智慧物业平台整合社区商业与医疗资源,推动从硬件配置转向动态服务体验。
房地产行业全产业链升级与格局重构
政策预计将拉动内需,显著激活上下游产业链,催生多领域增量市场。绿色建材需求爆发式增长:新建住宅项目对环保材料的应用比例大幅提升,政策直接刺激节能门窗、装配式构件等绿色建材需求增长。智能家居渗透率快速提升:在政策引导下,智能安防、智慧物业等智能家居产品渗透率快速提升。新能源应用场景市场扩容显著:住宅光伏、充电桩配套等新能源应用场景市场扩容显著。
结论
"好房子"政策作为房地产行业转型的标志性政策,标志着行业发展重心实现了从规模扩张到品质竞争、从住有所居到住有宜居的战略性转变。这一政策精准回应了住房需求从"有没有"向"好不好"的历史性跨越,不仅重构了住宅供给体系,更通过安全、舒适、绿色、智慧的"四好"闭环标准,将土地供应与居住品质深度绑定,系统性破解了"房子难卖"与"好房子难求"并存的结构性矛盾。政策通过激活土地市场活力、创新存量闲置土地盘活机制及强化公共服务设施前置配置,为房地产市场的可持续发展注入新动能,同时也为新能源、环保及智能家居等关联产业开辟了广阔发展空间。
头部房企的实践充分验证了政策导向的正确性与前瞻性。保利发展构建"三好十五力"体系,中海地产推出Living OS,华润置地实施"三好十二优"战略,形成了清晰的"好产品-好销售-好投资"正向循环逻辑:优质产品匹配市场需求加速销售回款并提升品牌溢价;良好的销售表现吸引更优质的土地资源与资本投入;高效的投资回报反哺新产品研发迭代,使房企具备更强抗风险能力,在行业调整期实现可持续发展。
政策落地需进一步优化:动态完善地方细则,针对区域差异建立分类指导机制,避免统一标准导致的执行偏差,规避"一刀切"。尊重城市能级差异与市场发展阶段特性,允许地方在国家框架下灵活调整容积率计算规则、计容面积等关键参数。深化"好房子、好小区、好社区、好城区"的"四好"生态构建,打通新建住宅品质提升与存量改造的衔接通道,形成全域联动效应。
"好房子"政策正引领行业从"规模扩张"转向"品质提升"的范式变革,构建以绿色低碳为基础、智能安全为保障的住宅新标准。既是满足人民日益增长的美好生活需要的关键路径,也是重塑行业生态、激发内生动力的长期战略支撑。通过强化科技赋能,有效激活市场优质供给动能,推动房企重构产品逻辑,实现从建造端到服务端的全链条升级,最终服务于国家经济结构优化与人民生活品质提升的双重目标,在保障民生福祉与促进行业健康可持续发展中发挥不可替代的作用。

克而瑞·决策专家「顾一宁」
综合使用技巧
技巧一:
技巧二:
特别提醒
1. 本产品生成的内容是由AI生成,为算法和模型的运算结果,仅供参考,不构成投资建议。2. 本产品生成的内容(包括但不限于图片、数据、文字等),并未获得所有的相关权利方的授权,用户需确保其使用、传播(特别是商业用途)时不侵害他人享有的权益。3. 本产品运营方不对用户因使用生成内容而导致的任何直接、间接或附带后果负责。4. 欢迎申请试用 www.dichanai.com




●猜你想看●
和“在看”↘