
本报告聚焦 2025 年中国潮玩经济行业,系统梳理了潮玩的定义、发展历程、市场规模、产业链、品牌格局及重点细分领域等核心内容,全面呈现行业发展态势。
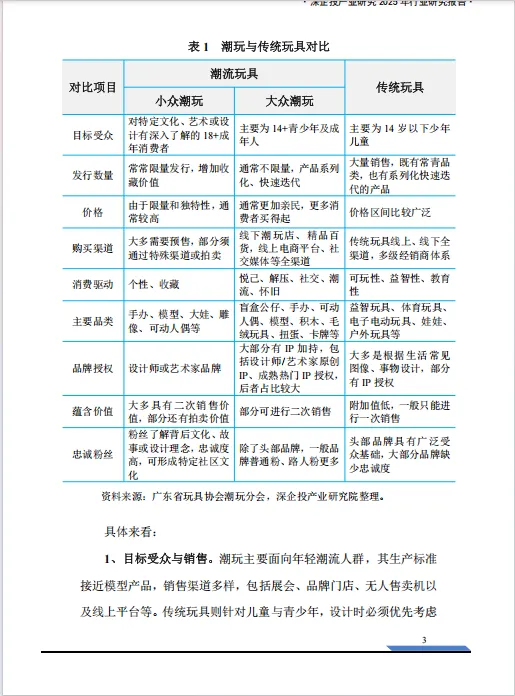
潮玩,又称 “艺术家玩具” 或 “设计师玩具”,主要面向 14 岁以上青少年及成年人,以潮流文化为核心,融合多元艺术元素,涵盖盲盒、手办、卡牌等多个品类。其诞生于世纪之交,受欧美日文化影响,经香港逐步兴起,2016 年泡泡玛特 MOLLY 星座系列盲盒的热销成为中国潮玩市场崛起的标志性事件。与传统玩具相比,潮玩在目标受众、设计理念、价值属性等方面差异显著,更注重 IP 赋能、收藏价值与社交属性。
市场规模方面,全球及中国潮玩相关市场均呈快速增长态势。2024 年中国潮玩市场规模达 727 亿元,增速 26%,即将迈入千亿市场;中国 IP 玩具市场规模预计 2028 年达 911 亿元,年均增速超 17%,远超全球水平。行业呈现四大趋势:头部企业加速品类创新与 IP 迭代,丰富产品矩阵;潮玩与 XR、AI、NFC 等新技术深度融合,提升互动体验;IP 来源多元化,形象 IP 与内容 IP 共存,文旅、体育、游戏等新领域 IP 崛起;龙头企业积极布局全球市场,东南亚与北美成为出海热门区域。
产业链围绕 IP 价值构建闭环,涵盖 IP 版权方、代理商、运营方、代工厂、终端销售商及上游原材料供应等环节。IP 版权方主导创作孵化,壁垒较高;运营方为核心环节,整合设计、生产与销售;代工厂利润较低,非标产品代工壁垒较高;终端销售以 DTC 模式为主,线上线下渠道协同发展。国内市场呈现 “一超多强” 格局,泡泡玛特占据领先地位,52TOYS、TOP TOY 等品牌各具特色。
重点细分领域表现亮眼:盲盒市场规模 200-300 亿元,泡泡玛特等企业形成三大竞争梯队;集换式卡牌 2024 年市场规模达 263 亿元,卡游占据主导地位,未成年保护成行业重要课题;拼搭类玩具增长迅速,2028 年国内市场规模预计达 640 亿元,布鲁可、乐高、万代领跑;谷子经济 2024 年规模 1689 亿元,00 后、05 后为消费主力,线下门店快速扩张;手办市场随国创 IP 崛起稳步发展,国内外品牌分占不同市场层级;毛绒玩具聚焦情绪治愈需求,Z 世代成为消费主力;BJD 球形关节人偶市场规模持续扩大,中国品牌占据重要地位,兼具艺术与收藏价值。
总体而言,中国潮玩经济在泛娱乐产业发展、年轻消费群体崛起及技术创新驱动下,正从小众圈层走向大众市场,未来有望在 IP 创新、全球化布局及细分领域深耕中实现持续增长。

1、2025年全国高校学科发展动态与展望报告
2、全球新能源汽车产业发展阶段研判与主流品牌竞争格局及战略分析
3、2025年亚太食品饮料品牌数字广告投放洞察
4、量子技术:健康与医疗保健领导者的战略要务
5、珀莱雅红宝石面霜,小红星搜索打开「抗老红海」新机会:跨域度量助力品牌前置蓄水拉新+大促破峰转化
6、2026年投资管理行业展望:把握增长新机,寻求规模扩张
7、2025扫地机器人市场报告
8、2025Q3年中国主要城市交通分析报告
9、上海市数字公共服务白皮书
10、科技强国视角下的企业内生性创新:一个跨层级的分析框架
11、结构融资:境外资产证券化市场回顾及热点洞察(一)
12、基于构网型储能的“沙戈荒”新能源基地源侧新型电力系统示范
13、生物等效性试验电子化记录技术指南(试行)
14、金属非金属矿山智能化建设指南(2025年版)
15、广东省建筑物配建通信基础设施实施指南(试行)
16、光伏“反内卷”下的深度调整,谁能在寒冬活下来?
17、2025年DPO在企业出海中的刚需报告
18、2024医疗机构最佳雇主洞察报告
19、低碳产业园建设路径与典型案例研究报告
20、2026年科技趋势报告(英文版)
21、车路协同路侧系统功能安全研究报告
22、不同碳减排目标下生物质气化制绿色甲醇的经济性分析
23、Salesforce 现状报告 2025-2026
24、B2B企业ABM+内容孵化手册
25、2026年上半年全球并购交易方情绪报告
26、2026 年展望—浮沤危悬? 多元布局!
27、2025年中国专精特新小巨人科创力报告
28、2025年迈向绿色技能劳动力:需求现状、缺口挑战及战略路径报告(英文版)
29、2025年从马来西亚到东南亚:电商跨境扩展实用指南
30、2025年传播人士撰写有效新闻稿的完整指南报告
31、2025年光伏企业绿色低碳评价报告
32、2025年阿联酋国别研究报告-跨领域视角下的国家运行逻辑与治理模式
33、小红书:选题没思路?5大万能公式搭建选题库
34、2025年企业是否在错失商机?循环经济赋能企业价值创造研究报告(英文版)
35、2025中国高校市场学博士生就业情况白皮书
36、2025年出海企业用工管理调研报告
37、哔哩哔哩:2026年新春招商方案
38、2025年北京市交通发展年度报告
39、2025年体育迷的热情演变新洞察报告
40、2025年H1剧集广告大盘报告
41、2025年中国潮玩经济行业研究报告
42、理财2025H1半年报解读:坚守“绝对收益”的现实与未来
43、纺织服装海外跟踪系列六十二:阿迪达斯品牌二季度收入增长12%,受关税影响维持全年指引
44、美国农业部(USDA)月度供需报告数据分析专题:美国2026年牛价景气预计向上,牛奶期末库存小幅下调
45、2025年中国期货行业信用风险展望
46、儿童彩妆:童趣消费崛起,儿童彩妆迈入品牌与监管新周期
47、中国居民财富搬家路线图暨非银金融行业投资机会:存款潮涌,逐险而行
48、氟化工行业:2025年7月月度观察:主流制冷剂价格持续上涨,8月空调排产预期上调
49、新型电力系统报告之六:储能发展回顾及展望:抽水蓄能进入高峰期 电力市场成储能发展决定因素
50、新型能源体系专题报告:多重因素有望促新能源发电行业高质量发展
51、锂行业动态报告:供应端干扰加剧,周期底部夯实
52、政治局会议释放的九大信号
53、2025Q2中国旅行行业出海趋势洞察
54、霍尔木兹海峡有多重要?
免责声明:以上报告均系本平台通过公开、合法渠道获得,报告版权归原撰写/发布机构所有,报告来源在文中均有体现,如涉侵权,请联系删除;资料为推荐阅读,仅供参考学习,如对内容存疑,请与原撰写/发布机构联系。